是视频自学中最好的平台。环境相对和谐,气氛也相对良好。此外,B站的内容综述非常严格。那么B-Site Self Media会赚钱吗?
赚钱
如何在B站点平台上赚钱?
目前抖音涨粉平台,在B站赚钱的主要方法有五种:签名B站,视频激励措施,奖励计划,粉丝充电,实时广播和广告。
(1)签订比利比利的合同
与比利比利签订合同具有最基本的薪水,尽管它不多,但它是稳定的。一些UP所有者的头像上有一台小型电视,也就是说,签署了所有者。
(2)视频动机
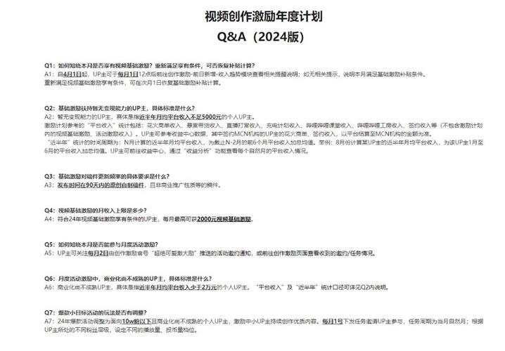
2018年1月,启动了“创建激励计划”,该计划使用视频播放量作为共享的基础。 1,000次播放量约为3元。一些高质量的视频有数百万次观看次数,可以获得一个视频。奖励一万。
视频激励措施受条件的约束。请参阅下图:前提是,在开放创意激励计划之前,粉丝的数量超过1,000或累积播放量达到100,000。
在这里,我还将告诉您如何快速获得100,000次观看次数或1,000个关注者。
实际上,需要100,000次观看次数:交通方式 – 骑在热点上很简单。
(3)奖励计划

奖励计划是一项公务计划,旨在通过将广告挂在视频下方,以帮助所有者获得利润。
它还需要100,000次观看次数或1,000个关注者来激活它。
这与创意激励收入非常相似,并且也根据点击次数进行计算。不同之处在于,第三方广告商为您提供了好处。您需要使用B站平台在视频下悬挂第三方。广告,观众观看视频以及视频下的广告也将被暴露。您将获得的越多,您将获得的越多。
(4)粉丝充电
不用说,这类似于其他平台的奖励。 B站的礼物是一个小电池,A 6R。
(5)收到广告
只要您有更多的粉丝,您就不会缺少广告。无论您使用哪个平台,此方法都是一些拥有更多粉丝的上台所有者的主要收入来源(据称,最常见的是广告游戏。一次甚至数十万美元)。
(6)直播
我不会对此说太多,每个人都理解。
通常,B网站自我媒体赚钱。有六种赚钱的方法:签署,视频激励措施,奖励计划,收费,广告和实时广播。
相关文章:B网站自媒体的收入如何?如何检查?如何在B站的自助媒体赚钱? B-Site UP所有者依靠什么收入?霍达·贝杜(Haoda Baidu)的提问工具代理合作,每月很容易赚取8,000多个。哪个博客对女孩更适合?哪种类型的博客作者是最有利可图的?